Homepage of Hermann Stamm-Wilbrandt

I&C:
Contact (my Erdös number is 4 — profiles: google scholar, oeis.org, github.com, linkedin.com)

Future:
I started below plan in 2022, and am right on track.
At age of 60, 5/8/2025 was last workday of active phase of early retirement, after working at IBM for 30 years.
In addition to what is outlined in below thread (motivated by challenging the "s" in https),
the
EFF $150,000 prime number award sparked my interest in prime number proofs.

studying in my 60s

long-term objective
https://stamm-wilbrandt.de/GraphvizFiddle/#_math

Carmichael numbers:
A Carmichael number is a composite number that is Fermat pseudoprime for every coprime base.
This website (11.45GB) binary PARI/GP carm10e24.bin contails all 308,279,939 Carmichael numbers below 10²⁴.
Reading into PARI/GP is fast, and
needs ≥25GB RAM to succeed:
hermann@7950x:~$ sha256sum carm10e24.bin 
964abcc780b9786ae9f18d75a688cfc83f2bf74fb592ead9f58fd94bf6441946  carm10e24.bin
hermann@7950x:~$ gp -q
? #
   timer = 1 (on)
? b=read("carm10e24.bin");0
cpu time = 3,751 ms, real time = 17,627 ms.
0
? #b
308279939
? b[#b]
999999999855878641139521
?
Verifying the 10ⁿ Carmichael number counts of https://oeis.org/A055553:
? d=10^3;C=0;foreach(b,c,if(c>=d,print1(C",");d=d*10);C+=1);print(C)
1,7,16,43,105,255,646,1547,3605,8241,19279,44706,105212,246683,585355,1401644,3381806,8220777,20138200,49679870,123381982,308279939
cpu time = 56,718 ms, real time = 56,722 ms.
? 
1729=2⁶3³+1 and 46656=2⁶3⁶+1 are the only Carmichael numbers N with two prime factors of N-1 up to 10²⁴.
N-1 is even, so 2 is always a prime factor of N-1. There are no further Carmichael numbers N=2ᵃ3ᵇ+1 below 10⁷⁰.
There are only 61 Carmichael numbers N with 3 prime factors of N-1 up to 10²⁴.
Primes:
I found and proved prime (motivated by my A391020 oeis.org sequence on "relaxed Euclid primes")
three numbers with 100,010 decimal digits and one number with 169,966 decimal digits.

Software Collection for Prime Numbers (for CPUs and GPUs)
Information ("Look up exponent" top right) on very big Mersenne exponent factoring status (factors, TF, ...);
example exponent 3321928189 from "Operation Billion Digit" (OBD) project (→ 250,000USD prize money)

a080076.json, sorted array of all 122,742 Proth primes less than 2^40 (> 10^12)
repo containing all Proth primes k*2^m+1 with odd 0<k<1200 and all 0<m<3,600,000
Phi3.gp: 72 Phi(3,x) primes from top 5000 known primes (t5k.org), and verification of fast determination of sqrt(-1) (mod p)

repo: 10:45:01h AMD 7600X computation of "sqrt(-1) (mod p)" (and sum of two squares) for 9,383,761-digit prime p
repo: sqrt(-1) (mod p) as well as sum of squares p=x^2+y^2 for 6 Colbert primes p
repo: About 6.7 day computation of "sqrt(-1) (mod p)" for 11,887,192-digit prime p, largest known prime =1 (mod 4)
Later I learned how to determine sqrt(-1) (mod p) for that p=Phi(3,-516693^1048576) and sum of two squares in just 347ms in total … ;-)
repo: [x,y,s] for top 10 known primes p with s²=-1 (mod p) and p=x²+y² (all above 6million decimal digits)

The 5,000 largest known primes

EFF Cooperative Computing Awards
There is a $150,000 prize money for proof of 1st prime number with at least 100,000,000 decimal digits.
Mathematically it is a trivial problem since the old greeks already knew that there are infinitely many primes.

I started with ETA of 80 days for single test on CPU, down to only 7d 2h
with VRAM overclocking on AMD Radeon Instinct MI50 professional graphics card (forum thread).

6/22/2025:
My AMD Vega20 type GPUs (7×Instinct MI50, Radeon pro vii and Radeon vii) totaling to 56.8 TFLOPs FP64.
6 MI50s are outside of AMD 7950X (left) and AMD 7600X PCs with 1850W PSUs, 7th MI50 inside right PC.

11/7/2025:
New stackable 3Dprinted GPU holders
allow for very small footprint of
Instinct MI50 GPUs. Measured peak
performances of the 8 GPUs
(connected to single PC!) sum up to
4.9658×10¹³ double precision
floating point operations per second
(50 TFLOPs FP64).


Other GPU usecases
Todo
compare how 60|600 concurrent runs of my Ruin&Recreate optimization perform
on the 60|600 CUs of 1|10 of above AMD Vega20 GPUs (photo above) vs.

on one 16C/32T AMD 7950X CPU PC (photo above, left) vs.
on two 14C/28T Intel e5-2680v4 CPUs workstation (photo above, top) vs.

on 8× 24C/48T Intel e7-8890v4 CPUs Lenovo x3950 X6 server (12MP photo and ⇒)
with Passmark CPUmark 102,411

TSP greedy Ruin and Recreate implementation for CPUs done, new repo:
https://github.com/Hermann-SW/RR
RR_all() initial tours of 13,509 cities usa13509.tsp, and 100,000 cities mona-lisa100K.tsp (with $1000 prize):

OpenCL and AMD HIP
My 10×Vega20 type GPUs have 60 CUs each, 2×RX Vega64 have 64 CUs each and 2×RX Vega56 have 56 CUs each
totaling to 840 CUs in basement …

Work with AMD rocm OpenCL and AMD HIP example codes in progress:
https://gist.github.com/Hermann-SW/8f82f3f16a8f6b93e7a222405933bec9
https://gist.github.com/Hermann-SW/5b76907bd20d2f64a7561b58c0b7a52d


RSA handson
Factoring RSA-155 in 25:13h on AMD 7950X 16C/32T PC with all details:
(takes only 11:53h on Lenovo x3950-X6 8-socket server with 8890v4 Xeon CPUs and 192C/384T)
https://gist.github.com/Hermann-SW/4aefd5b12ff179700bb6594ba25f9646?permalink_comment_id=5697014#gistcomment-5697014

Creating public and private keys for RSA-155 with all details and verification (encrypton+decryption):
https://gist.github.com/Hermann-SW/4aefd5b12ff179700bb6594ba25f9646?permalink_comment_id=5701082#gistcomment-5701082

Factoring a composite 155 decimal digit (512 bits) number from FACT0RN project (cert used on internet) in 27:47h:
https://gist.github.com/Hermann-SW/4aefd5b12ff179700bb6594ba25f9646?permalink_comment_id=5700026#gistcomment-5700026

Simple proof that factorization of C155 was done successfully, without revealing the factorization:
https://gist.github.com/Hermann-SW/4aefd5b12ff179700bb6594ba25f9646?permalink_comment_id=5701371#gistcomment-5701371

Comments of generate_rsa_keys_from_p_and_q.py gist demonstrate how to prove that you factored N=P*Q without revealing the factorization

Do not publish factorization of semiprimes used as modulus of certificates on the internet, as that is likely illegal:
https://www.mersenneforum.org/node/21570?p=1083787#post1083787

RSA_numbers_factored
RSA_numbers_factored.py provides access to RSA numbers (up to 2048-bit or 617-digit),
and their prime factors for those that have been factored sofar (up to RSA-250).
Provides access to prime factorization dictionaries for p-1 and q-1 for RSA-l=n=p*q as well
(up to RSA-220), for efficient totient_2() and reduced_totient_2() functions.
Python script is transpiled manually to RSA_numbers_factored.js for use in browser and with nodejs;
using arbitrary precision arithmetic BigInt type (Python number type provides arbitrary precision arithmetic).
Github repo:
https://github.com/Hermann-SW/RSA_numbers_factored

This is a multi language library (Python, JavaScript and PARI/GP).

GP demo
The repo is available for PARI/GP as well.
Primes p=1 (mod 4) have a unique representation as sum of two squares.
Semiprimes being product of two such primes have two representations as sum of two squares.
This is how to determine the factored sofar RSA numbers with such representations:
? foreach(RSA.factored(mod4=[1,1]),t,print1(t[1]," "))
59 129 180 230 768 
? 
Since we do not know the prime factors above RSA-250, we can test necessary property.
The smallest three such candidates are:
hermann@j4105:~/RSA_numbers_factored/pari$ gp -q RSA_numbers_factored.gp 
? foreach(RSA.unfactored(mod4=1)[1..3],t,print1(t[1]," "))
280 309 310 
? 
Let us use two sum of two squares representations of RSA-129 (determined quickly with its known factors):
? t=RSA.get(129);
? n=t[2];
? [e,f]=RSA.square_sums(t);[a,b]=e;[c,d]=f;
? (a^2+b^2)==n&&(c^2+d^2)==n
1
? #Set([a,b,c,d])
4
? 
RSA-129 can be factored immediately knowing both sum of two squares representations:
? p=gcd((a+c)^2+(b+d)^2,n)
3490529510847650949147849619903898133417764638493387843990820577
? q=gcd((a+c)^2+(b-d)^2,n)
32769132993266709549961988190834461413177642967992942539798288533
? n==p*q
1
? 
long-term objective
factorization of a RSA-number bigger than RSA-250 (RSA-280/309/310/… as discussed above)
• using 1850 method of Dirichlet (tqf.gp gist):
   for n=pq=1 (mod 4) determine x,y,z with n=x²+y²+z²
• using my Ruin and Recreate optimization to move from (x,y,z) towards equator;
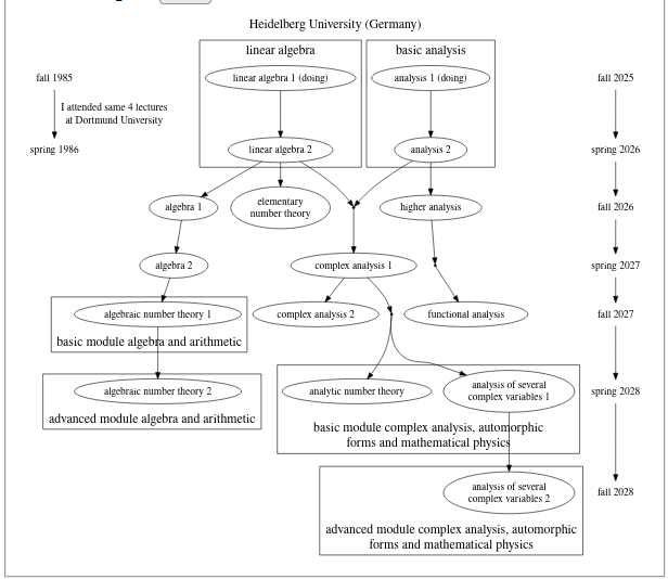
   for the "how" of Ruin and Recreate step options I do study Mathematics at age of 60
• until two different points on equator found
• factor n in a second by method shown above (GP demo) then
 
JSCAD app share link
 
RSA_numbers_factored/qhull tool uses geomview to display sum of three squares polyhedron colored with at most 6 face colors:
$ ./pq6col 13 277
n=3601: 480 vertices, 1128 edges, 650 faces (6 colors)

face lengths
408×3
210×4
32×6


planar_graph_playground

199x technical reports:

  1. A simple linear time algorithm for embedding maximal planar graphs
  2. Planar embedding of hamiltonian graphs via efficient bipartation of circle graphs
  3. Extended circle graphs I
Chapter 8 of (1) "Generation of random (maximal) planar graphs" repo:
https://github.com/Hermann-SW/randomgraph

I started planar_graph_playground repo
https://github.com/Hermann-SW/planar_graph_playground
in 4/2022, 28 years after I stopped similar project as University researcher.

This time as multi language library (JavaScript, Python and C++).

Related forum threads (100+, 25, 11 postings):
JavaScript graph library, for embedding and drawing planar graphs in 2D and/or sphere surface
C/C++(JavaScript) | planar graphs | draw fullerene in 2D/3D
Python(+JavaScript) graph library, for embedding and drawing planar graphs in 2D and/or sphere surface

C++ fastest, Python slowest, JavaScript allows for browser (2D graphics: SVG, 3D graphics: JSCAD):

Github repo contains first 30579 non-isomorphic fullerenes (C20..C70) and 1267 IPR (Independent Pentagon Region) fullerenes (I60..I100):

2D embedding demo online (SVG), with option to display 3D stereographic projection:
https://hermann-sw.github.io/planar_graph_playground/

2D PostScript output as well:
(planar graphs are 4colorable, there is a linear time 5coloring algorithm, and even simpler linear time six_coloring(G))

Planar graph embedding onto sphere is not that easy. Just mapping plane embedding onto sphere and then using spring embedder might unravel (left) all vertices into same place (right):

Work in progress algorithm node.tetra.js OpenSCAD output:

JSCAD output:

The repo provides spherical edge, half vertex and vertex text, and spherical polygon modules/functions to generate sphere embedding OpenSCAD/JSCAD output.

Provides "vertex()" and "edge()" OpenSCAD modules for drawing graph onto cube[oid] as well, here visualization of "cube[oid] shortest surface path problem" solution, details: https://forums.raspberrypi.com/viewtopic.php?p=2038730#p2038730 (orange/blue/yellow shortest paths pass through 3/4/5 faces, from single bottom face start point to top face target point)

Above embeddings of graphs and/or edges onto sphere and cuboid are demonstrated.
This JSCAD share link shows crossing free embedding of nonplanar complete bipartite graph K3,3 onto torus:

This JSCAD share link shows crossing free embedding of nonplanar complete bipartite graph K3,3 onto Möbius strip:

cuboid_shortest_paths
Determine and visualize shortest paths between single point on bottom face and many points on top face of cuboid (in browser):
https://hermann-sw.github.io/cuboid_shortest_paths/
ezxdisp
yet another simple graphics library (C, from 2007, now on gitghub):
https://github.com/Hermann-SW/ezxdisp

boost_graph_library
Boost provides free peer-reviewed portable C++ source libraries

straight_line_graphviz.cpp takes a LEDA format undirected graph as input.
Then calls BGL (Boost Graph Library) "make_connected()", "make_biconnected_planar()",
"make_maximal_planar()" and finally "chrobak_payne_straight_line_drawing()" to create the
vertex coordinates of a planar staight line drawing. Makes use of pos="x,y!" feature that neato
layout engine provides, and dot layout engine does not. So neato is not used as layout engine
at all, but only to display the straight line drawing determined with this gist using GraphvizFiddle.
$ GraphvizFiddle.py chromium-browser <(./straight_line_graphviz <(randomgraph 8 -o - -t cubic_Halin -s 123456))

$ GraphvizFiddle.py chromium-browser <(../straight_line_graphviz <(./dot2leda <(curl -s https://stamm-wilbrandt.de/C60.dot)))


Above graph has twenty 6-gons and twelve 5-gons, you are likely to know that graph — C60 is also called football fullerene:


3Dprinting
Shroud for AMD Instinct MI50 workstation GPU and BA10033B12H BBQ blower fan
   

Stacked Ikea Lack tables host my Prusa MINI+ 3Dprinter with OctoPi holder:

I use borescope nozzle camera, can switch in OctoPrint between nozzle and scene view:

92cm high paper drinking straw C60 (football) fullerene, hanging 3m high, without any glue. With 3Dprinted connectors:
https://forum.prusa3d.com/forum/english-forum-awesome-prints-hall-of-fame/toothpick-polyhedra-fullerenes/
After visiting Heidelberg University Student Advisory Service on 5/28/2025:
this sculpture in front of Mathematikon shows a C60 Hamiltonian Cycle(!).
Mathematica+JSCAD app story

Blog
HermannSW on t̴w̴i̴t̴t̴e̴r̴,
  and Arduino and Raspberry forums
Hermann-SW on github (gists)
(priorartdatabase — patents)
[Record Breaking Optimization Results
Using the Ruin and Recreate Principle
]=>
<myBlog/>
myCE myAndroid myFrameless

Ruin and Recreate interactive demo

Tools / Games
C/C++ scripts   /   (tcc) "-run" option for gcc and g++   (for Linux ELF, verified for x86_64 and armv7l)
ELF executable gets compiled into RAM, and executed from there — no auxiliary filesystem files!
<pbmtobraille/> (C)  <echo-e.to.braille.html> (web)
   ⠀⠀⣀⠀⣀⣀⠀⢹⣀⠀⡀⣀⢀⡀⢀⣄⡀⢀⡀⠈⣇⡀⢀⢀⡀⢀⡀⢀⡁⢹⠈⡇⠀⣀⠀⢀⠇⣀⠀⠀⠀⠀⢀⠎⢀⠞⠉⠺⠈⢆
   ⠒⠭⣀⠀⢸⠀⡇⢸⠀⡇⢸⠀⡇⢸⠀⡇⠀⡇⢸⠀⡇⢸⠀⡏⠀⡕⢺⠀⡇⢸⠀⡇⢸⡒⢃⡜⠀⣀⠭⠒⠀⠀⢸⠀⠘⣄⠀⣠⠀⢸
   ⠀⠀⠀⠀⣸⡉⠀⠈⠉⠀⠉⠁⠉⠈⠁⠈⠁⠈⠁⠀⠉⠁⠈⠉⠀⠈⠁⠉⠉⠉⠉⠉⠀⠉⠁⠁⠀⠀⠀⠀⠀⠀⠈⢆⠀⠈⠉⠁⢀⠎
<simple_client-side_bookmarklet_creator/>   (JavaScript)
<GraphvizFiddle/>   (online Graphviz editor&layout [based on Viz.js])
<uʍopǝpᴉsd∩/>   ("foobar" → "ɹɐqooɟ" [browser XQuery])
<n-queens.xsl.xml/>   (n-queens, 4 ≤ n ≤ 9 [browser XSLT])
<peg-solitaire/>   (1-player board game [browser XSLT])
It knows all solutions for 33/37/39 pegs English/French/3-3-2-2 boards.
You may choose "Cheat" link (based on 1+16+64=81GB data files on this website).
There are 2,990,375,067 good positions for French board that allow to end with single peg on target field (forum link).
Instructions on how to revert a move can be found just above that posting (animation):

XSL
XSL (Extensible Stylesheet Language), xsl-list (Open Forum on XSL), related articles and files

Neckarsteig
Hiking 9 stage Neckarsteig in 4 days

E3BM
Eberbach 3-Mountain Marathon

myRunning & myStreak
My running activities and last 575 day Running StreakRunning abroad
(see DUV at bottom for my Ultra marathons)

A day outside of Las Vegas:
3h run through Red Rock Canyon, 325 miles drive through Death Valley.

oeis.org (The On-Line Encyclopedia of Integer Sequences)
my oeis.org user page; my submissions (ordered by "modified")

my first new sequence A391020:
Numbers k such that no numbers of the form 1 + (product of k distinct primes of first k+1 primes) are prime.

my second new sequence A392244:
Number of primes of the form b^2 + (b+1)^2 for b <= 10^n.

new binomial formula "C(a+b,c) = sum(k=0..a, …" and animation in A007318

Blue links in .svg work; "10-edge CCs" at bottom right uses GraphvizFiddle mentioned above for display.
Before that, submitted 4 interlaced bisections found manually.
A049651 A294262 A232970 A254627 A110679 A077259 oeis.org 6 interlaced bisections from one connected component of "oeis share bisection" graph all 40 10-edge CCs of "oeis share bisection" graph 2090 116 6 0 493 27 1 2091 117 7 1 2 28 494 11 189 3383 2 44 798 a(n) = 3*a(n-1) + 5*a(n-2) + a(n-3), with a(0) = a(1) = 1 and a(2) = 7, a linear recurrence which is a trisection of A005252. a(n) = (F(3*n+1) - 1)/2, where F=A000045 (the Fibonacci sequence) G.f.: (1-3*x)/(1-5*x+3*x^2+x^3). First member of Diophantine pair (m,k) that satisfies 5*(m^2 + m) = k^2 + k; a(n) = m. Indices of centered pentagonal numbers (A005891) that are also triangular numbers (A000217). a(n+3) = 3*a(n+2) + 5*a(n+1) + a(n), a(0) = 1, a(1) = 2, a(2) = 11. G A049651 A049651 A077259 A077259 A049651--A077259 A294262 A294262 A049651--A294262 A099919 A099919 A077259--A099919 A110679 A110679 A077259--A110679 A099919--A110679 A254627 A254627 A110679--A254627 A292278 A292278 A110679--A292278 A254627--A292278 A232970 A232970 A232970--A294262 A232970--A254627

Robotics
Raspberry camera / gstreamer / raspivid / raspiraw
Teaser video of a closing mouse trap; the whole closing is completed in 0.01s(!).
This is an animation from Raspberry v2 camera 640x75 video captured at 1007fps(!), played at 1fps.

When the mouse trap bar touches down, it hits the black piezo igniter, showing a spark in front (this is frame 1281)

Multiple exposures of 84.3m/s (303km/h) inflight airgun bullet (1012x760 frame scaled to 25%, github repo)

Nearly ultrasonic speed (340m/s) 3Dprinted pellet shot with airgun.
Captured 5 times inflight by five 10000lm flashes of 2µs(!) duration each:
https://forums.raspberrypi.com/viewtopic.php?p=1952629#p1956584

The front 10000lm led on side does not look too bright (each of its 100 led spots does light for 10µs in total).

Re: Night sky time-lapse with v3 camera
Smallest radius bright circular arc is Polaris, very close to center of rotation of northern hemisphere

180° M12 lens mounted reversed on Raspberry HQ camera as macro lens.
Results in microscope with 0.21µm/pixel(!), here pin point of lancet.
Measured length is 63.1px * 0.21µm/px = 13.251µm!
https://forums.raspberrypi.com/viewtopic.php?t=210605&start=100#p1686246

https://www.youtube.com/watch?v=s-SjTs8gBPA
"First microscope xyz journey over micrometer and lanzet"
x/y steps â 5µm, z steps â 7µm!

Me captured from 50m high, part of photo taken from Raspberry Pi0 with v1 camera, attached to cheap RC airplane:
https://forums.raspberrypi.com/viewtopic.php?t=190407#p1196344

Find more 2007 images & videos here (German language)
2-wheel balancing
2
0
0
7
2
0
2
1
runaway robot 1-wheel braked
2-wheel balancing (fast) line following robot (current, w/ camera and green laser point)

KISS (Keep It Simple, Stupid)
algorithms hardware principals
I used for robotics

https://github.com/Hermann-SW/4DoF_robot_arm
(video)
Wireless control Eachine E52 FPV drone
(via TCP replay [attack])

raspcatbot (Raspberry caterpillar robot) forum thread:
https://www.raspberrypi.org/forums/viewtopic.php?f=37&t=267999

Slowmo of raspcatbot passing, 100× slower than real, only 1.14m/s here:

Bring your own light and monochrome global shutter camera / free running 1774rpm(!), 6.04m/s with 65mm wheel

On left 2.2" display, Raspberry Pi3A+ and L298N motor driver / with 330rpm motors steep uphill

front view video from 22.5km/h toy train …

… slightly faster than 5m/s (18km/h) raspcatbot target speed.
Just to get an idea of what autonomous line following at maximal speed will have to deal with.

1kg raspcatbot running (with steel wire rope) on 1.25m radius around screw in garage floor.
Speed 3.24m/s or 11.65km/h, kinetic energy 0.5*m*v² = 5.25 Joule, centripetal force m*v²/r = 8.4 kg*m/s²

2
0
1
5
73g "robot"
96g Arduino uno robot
High speed Arduino uno robot
2
0
1
7
Loosing big outrunner motor wheel with bullet at 60km/h can be dangerous for top mounted camera ;-)
https://forum.arduino.cc/t/motor-test-station-mts/319852/42
Arduecat (Arduino Due Caterpillar robot)
full stop back wheelies
• U-turn w/o speed (>2m/s) reduction
• just swap one motor's direction for some time
• slowed down by factor 90/25=3.6
90fps slowmo youtube video
• positions at start of (overshooted) U-turn, at 90°, 180° and finally before going straight again
Arduebot can do similar U-turn

ESP8266  esp8266/arduino

Standalone small outdoor #Wifi #access #point and #webserver based on #ESP8266-01 with #LiPo! [1] [2]

6g in total version

Wireless ESP01S Payload drop mechanism
addon for drone (14.4× slower than real)


single move mode   animation sct_map
Chess: construction tasks

DUV
I am a member of the German Ultramarathon Association (German-language) (my statistics)


For fun I registered as participant of South-German (Bavaria, Baden-Württemberg, Hesse and Saxony) 100km road race championship 1998 in Leipzig. There were 59 starters, 52 finishers, and I was 50th finisher (at age of 33). There were only 6 starters in male 30-34 age group, and only 3 of them were from South-Germany. One South-German starter did not finish -- therefore I got official silver medal from German Athletics Association(!), was "2nd best South-German 100km road race runner in age group 30-34 in 1998" … ;-)
[winner finished in 7:07h, I finished in 12:26h -- better than 8km/h on average]
UltRunR
Huge amount of information on Ultra-Marathons